Matplotlib 误差棒图函数
很多科学实验都存在测量误差或者实验误差,这是一个无法控制的客观因素。如果想要对这一类数据进行可视化,比较好的一种方式是给实验结果添加一个误差。
在 Matplotlib 中,我们可以使用 errorbar() 函数来绘制一个误差棒图。
语法:
plt.errorbar(x, y, xerr, yerr)说明:
参数 x 存放的是所有点的 x 轴坐标,参数 y 存放的是所有点的 y 轴坐标,它们可以是列表、数组、Series 等。
xerr 和 yerr 这两个参数用于定义误差的范围,xerr 用于定义 x 轴方向的误差范围,yerr 用于定义 y 轴方向的误差范围。
示例 1:Matplotlib 绘制误差棒图
import numpy as np
import matplotlib.pyplot as plt
# 数据
x = [0.1, 0.2, 0.3, 0.4, 0.5]
y = [1.10, 1.17, 1.24, 1.31, 1.38]
# 误差
errors = 0.02 + 0.01 * np.array(x)
lower_errors = errors
upper_errors = 0.3 * errors
# 绘图
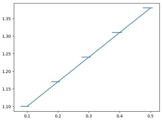
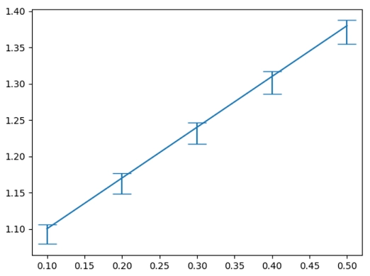
plt.errorbar(x, y, yerr=[lower_errors, upper_errors])
# 显示
plt.show()运行之后,效果如下图所示。

分析:
参数 yerr 用于定义 y 轴方向的误差范围,如果想要定义 x 轴方向的误差范围,我们可以使用 xerr 这个参数来实现。比如当把这个例子的 yerr 改成 xerr 之后,此时效果如下图所示。

需要注意的是,不同实验数据的误差计算方式是不一样的,小伙伴们应该根据实际情况来计算。
Matplotlib 误差棒图样式
为了让误差棒图更加的美观,errorbar() 函数还提供了很多用于定义样式的参数,常用的如下表所示。
| 参数 | 说明 |
|---|---|
| color | 整体颜色 |
| linestyle | 线条外观 |
| linewidth | 线条宽度 |
| marker | 节点外观 |
| markersize | 节点大小 |
| markerfacecolor | 节点颜色 |
| markeredgecolor | 节点边框颜色 |
| ecolor | 棒条颜色 |
| elinewidth | 棒条粗细 |
| capsize | 横杠大小 |
示例 2:线条样式
import numpy as np
import matplotlib.pyplot as plt
# 数据
x = [0.1, 0.2, 0.3, 0.4, 0.5]
y = [1.10, 1.17, 1.24, 1.31, 1.38]
# 误差
errors = 0.02 + 0.01 * np.array(x)
lower_errors = errors
upper_errors = 0.3 * errors
# 绘图
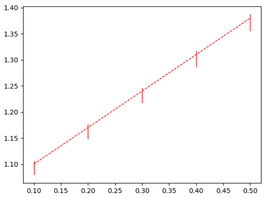
plt.errorbar(
x, y,
yerr=[lower_errors, upper_errors],
color='red',
linestyle='dashed',
linewidth=1
)
# 显示
plt.show()运行之后,效果如下图所示。

分析:
color='red' 表示把线条和棒条的颜色都定义为红色,如果想要单独定义棒条颜色,我们可以使用 ecolor 这个参数来实现。当把代码修改如下时,此时效果如下图所示。
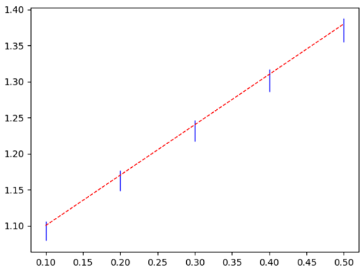
plt.errorbar(
x, y,
yerr=[lower_errors, upper_errors],
color='red',
linestyle='dashed',
linewidth=1,
ecolor='blue'
)
示例 3:节点样式
import numpy as np
import matplotlib.pyplot as plt
# 数据
x = [0.1, 0.2, 0.3, 0.4, 0.5]
y = [1.10, 1.17, 1.24, 1.31, 1.38]
# 误差
errors = 0.02 + 0.01 * np.array(x)
lower_errors = errors
upper_errors = 0.3 * errors
# 绘图
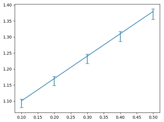
plt.errorbar(
x, y,
yerr=[lower_errors, upper_errors],
marker='o',
markersize=10,
markerfacecolor='yellow',
markeredgecolor='red'
)
# 显示
plt.show()运行之后,效果如下图所示。

分析:
我们必须要先使用 marker 来定义节点的外观,然后 markersize、markerfacecolor、markeredgecolor 这 3 个参数才会生效。小伙伴们可以尝试把 marker='o' 删除,然后看看效果又是怎样的。
示例 4:棒条样式
import numpy as np
import matplotlib.pyplot as plt
# 数据
x = [0.1, 0.2, 0.3, 0.4, 0.5]
y = [1.10, 1.17, 1.24, 1.31, 1.38]
# 误差
errors = 0.02 + 0.01 * np.array(x)
lower_errors = errors
upper_errors = 0.3 * errors
# 绘图
plt.errorbar(
x,
y,
yerr=[lower_errors, upper_errors],
ecolor='red',
elinewidth=3
)
# 显示
plt.show()运行之后,效果如下图所示。

分析:
ecolor='red' 表示定义棒条颜色为红色,elinewidth=3 表示定义棒条宽度为 3 像素。
示例 5:横杠样式
import numpy as np
import matplotlib.pyplot as plt
# 数据
x = [0.1, 0.2, 0.3, 0.4, 0.5]
y = [1.10, 1.17, 1.24, 1.31, 1.38]
# 误差
errors = 0.02 + 0.01 * np.array(x)
lower_errors = errors
upper_errors = 0.3 * errors
# 绘图
plt.errorbar(
x,
y,
yerr=[lower_errors, upper_errors],
capsize=4
)
# 显示
plt.show()运行之后,效果如下图所示。

分析:
capsize=4 表示定义横杠的大小为 4 像素。所谓的横杠,指的是在棒条两端添加一个短横线。capsize 本质上是定义这个短横线的长度,比如我们将 capsize=4 修改成 capsize=10,此时效果如下图所示。

示例 6:误差棒图综合实例
import numpy as np
import matplotlib.pyplot as plt
# 数据
x = [0.1, 0.2, 0.3, 0.4, 0.5]
y = [1.10, 1.17, 1.24, 1.31, 1.38]
# 误差
errors = 0.02 + 0.01 * np.array(x)
lower_errors = errors
upper_errors = 0.3 * errors
# 绘图
plt.errorbar(
x, y,
yerr=[lower_errors, upper_errors],
linestyle='dashed',
marker='o',
markersize=5,
markerfacecolor='red',
markeredgecolor='red',
ecolor='lightseagreen',
elinewidth=2,
capsize=2
)
# 显示
plt.show()运行之后,效果如下图所示。

Matplotlib 高级绘图
之前已经学习过柱状图和误差棒图了,实际上这两种图表是可以结合一起使用的。接下来,我们来尝试绘制一个带误差棒的柱状图。
示例 7:带误差棒的柱状图
import matplotlib.pyplot as plt
# 设置
plt.rcParams['font.family'] = ['SimHei', 'PingFang SC']
plt.rcParams['axes.unicode_minus'] = False
# 数据
x = [1, 2, 3, 4, 5]
y = [120, 80, 90, 60, 80]
# 误差
error = [8, 5, 7, 6, 9]
# 绘图
plt.bar(
x, y,
yerr = error,
error_kw = {
'ecolor': 'orangered',
'elinewidth': 2,
'capsize': 4
}
)
# 定义标题
plt.title('不同种植区的苹果收割量')
plt.xlabel('种植区')
plt.ylabel('收割量')
# 刻度标签
parks = ['园区' + str(i) for i in range(1, 6)]
plt.xticks(range(1, 6), parks)
# 显示
plt.show()运行之后,效果如下图所示。

分析:
想要绘制一个带误差棒的柱状图,关键在于使用 bar() 函数的 yerr 和 error_kw 这 2 个参数。其中,参数 yerr 用于定义每一个柱条的误差值,它的取值是一个列表。参数 error_kw 用于定义误差棒的样式,它的取值是一个字典。
